The 9 Rungs
Accessibility
// You shouldn't need expensive software just to learn, teach, or explore PLC logic.
Affordability
// One AOI at a time. Isolate the smallest piece of logic, test it, and know exactly what it does.
Isolation
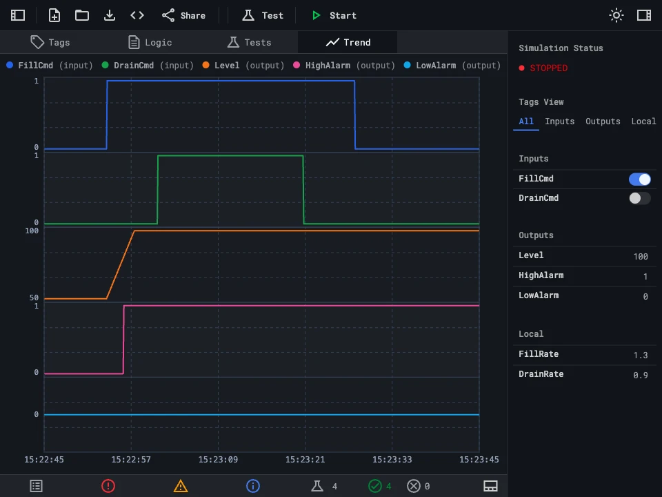
// Write tests for your AOI. Run the logic, set inputs, check every output. Watch values change over time with the trend view.
Testability
// Export your AOIs and share them with your team or anyone else.
Sharing
// Every AOI is defined by its parameters. Set those up and others can understand your logic without digging into the code.
Documentation
// This isn't a toy. rungs.dev is meant for people who care about clean, reusable logic on real machines.
Professional-Grade
// No proprietary binary formats. .rungs files are plain text, so version control works the way it should.
Versionability
// Start simple, build up to real control logic. We're learning with you — the tool evolves based on what you need.
Continuous Learning














// No installs, no OS lock-in. rungs.dev runs in the browser so you can start writing logic instantly.